BREVINAGE
フローチャート形式での画像処理アプリケーション構築ツール
BREVINAGEは、“Brevity(簡単)”に、“Image(画像)”を、“Manage(管理)”する事ができる、画像処理ツールです。
フロー開発ツールには、フロー形式(プログラムレス)でコーディングすることによりアルゴリズムを構築できる機能、デバッグに有効な画像モニタリング機能、周辺機器をコントロールする制御機能、そして、実行モジュールを生成するコンパイラ機能が搭載されており、産業用画像処理のあらゆるシーンに対応可能です。
このような課題をお持ちのお客さまは、私たちに、ご相談ください
このような課題を解決
- 画像処理構築に課題を抱える技術者の方
特長
- 産業用画像処理に特化した、高速・高精度を有する画像処理ツール
- フロー開発ツールにより、開発工数を大幅に削減可能
- ユーザー独自の画像処理機能を組み込むことにより、ユニークなシステムを構築可能
- ユーザーアプリケーションへ検査結果画像やデータの受け渡しが可能
- 外部制御機能を搭載しているので、周辺機器とも容易にコミュニケーション可能
機能
検査処理モジュール:位置決め

マッチング処理を行い、対象の画像の基準位置を求めることができます。
使用用途
外観検査でアライメントマークでの位置合わせに使用されます。
モデルと一致するものを見つけたい時にも使用できます。
検査処理モジュール:認識

文字読み取りやバーコードの認識の検査を行います。また、読み取った文字を判定する事ができます。
使用用途
印刷物の印字検査や印字の品質検査などに用いることができます。
検査処理モジュール:測長

対象物の幅・高さなどの計測処理を行うことができます。
使用用途
コネクタピン間の寸法や部品内形・外形の寸法測定の検査に用いることができます。
- ボール検査
- 円検出
- 円周計測・角度
- 円周計測・幅
- エッジ計測
- リード計測
- 直線計測
- ピーク計測
- プロジェクション計測
- 形状計測
検査処理モジュール:解析

物体の特徴量(面積や重心など)検査や、物体の色(色の一致具合など)検査を行うことができます。
使用用途
異物やパターン欠け、疵などの外観検査に用いることができます。
印刷物の色ずれやシミなどの色検査に用いることができます。
- 粒子解析
- カラー解析
- 色度・輝度検査
- 簡易色検査
- 欠陥検査
- ラベリング
画像処理モジュール:カラー変換

カラー画像を異なる色空間に変更したり、モノクロ画像に擬似カラーを付けるなどの色の変換処理を行います。
- カラー・ビット変換
- LABカラー変換
- 擬似カラー変換
画像処理モジュール:輝度変換

画像の輝度を変化させる処理を行います。
- ガンマ補正
- 線形変換
- 輝度自動調整
- 二値化
- ビットシフト
- クリップ
- 凸包
- ヒストグラムの平滑化
- 輝度反転
- シェーディング補正
- マスク生成
画像処理モジュール:幾何変換

画像を幾何学的(回転・移動など)に変換する処理を行います。
- ミラー
- 直交座標変換
- 極座標変換
- リサイズ
- 回転
- サンプリング
- 移動
- ワーピング
- 遠近歪み
画像処理モジュール:局所フィルタ

前処理に必要なフィルタ処理(ノイズ除去など)の変換処理を行います。
- 線除去
- 連結マッピング
- 副線除去
- 距離変換
- エッジ抽出
- 高速フィルタ
- 空間フィルタ
- メディアン
- モフォロジー
- ランクフィルタ
- 細線化
制御処理モジュール:制御ツール

モジュール間のデータの受け渡しなどを行うことができます。
- 座標取得
- 画像演算
- 画像読み込み
- 位置補正
- 品種受信
- 文字列表示
- カメラ間同期
- 数値演算
- 変数
- 変数リセット
制御処理モジュール:結果ツール

検査結果(画像・データ)を任意のフォルダーに送信・保存することができます。
- 結果集計
- 結果ロギング
- 結果保存
- 結果送信
- 結果表示
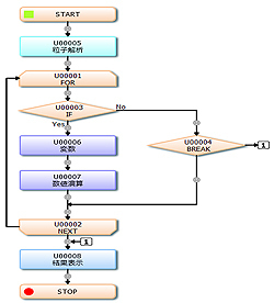
制御処理モジュール:フロー制御

フローの動作で、分岐やループの処理を行うことができます。
- IF
- FOR NEXT
- BREAK
- 検査停止
カスタムモジュール

ユーザ独自のアルゴリズムを作成し、検査をカスタマイズすることができます。
ソリューション・製品・サービスラインナップ
製品資料をダウンロードする
こちらの資料(カタログ)は、PDFとしてもご覧いただけます。
画像処理ソリューション 導入のご相談・お問い合わせ
キヤノンITソリューションズ株式会社